行業概況
1、定義
安防行業主要是以構建安全防范系統為主要目的的產業,以維護社會公共安全為目的。隨著光電信息技術、微電子技術、微計算機技術與視頻圖像處理技術等的發展,傳統的安防系統正由數字化、網絡化,而逐步走向智能化。智能化安防技術已邁入了一個全新的領域,物聯網分別在應用、傳輸、感知三個層面為智能安防提供可以應用的技術內涵,使得智能安防實現了局部的智能、局部的共享和局部的特征感應。智能安防具有數字化與集成化特性:

2、產業鏈剖析:中游參與者呈多樣化特征
我國智能安防產業鏈涉及上游算法、芯片設計、以及存儲器、圖像傳感器等零部件生產,中游軟硬件及系統集成、或提供智能安防運營服務環節,下游主要應用于城市、家庭、以及學校、醫院、軌道交通、金融等行業。

智能安防產業鏈中游參與者呈多樣化特征:除傳統安防龍頭企業海康威視、大華股份布局智能安防領域外,人臉識別獨角獸依圖科技、云從科技、商湯科技、曠世科技等在上游智能安防算法以及中游智能安防解決方案方面均有所布局。此外,高新興、易華錄、佳都科技等企業作為智能安防運營服務商,產品與技術應用于包括智能安防在內的智慧城市等領域。

行業發展歷程:技術逐步成熟,推動安防行業向智能化方向發展
智能安防行業由傳統安防發展而來,因此,安防行業智能化尚處于起步階段。2015年起,人工智能行業逐步發展、深度算法技術逐漸成熟,同時,傳統數字化安防產品無法處理海量大數據,上述因素推動安防行業向智能化方向發展。
從行業發展來看,2015年起,安防行業視頻監控、門禁識別、防盜報警細分領域步入智能化時代;從企業布局來看,2014年起,曠視科技等人工智能獨角獸實現人工智能圖像識別場景落地,安防領域龍頭大華股份、海康威視分別于2015年以及2017年明確智能化發展方向;同時,2015年《關于加強社會治安防控體系建設的意見》政策出臺,將社會治安防控信息化納入智慧城市建設總體規劃,2019年《國家新一代人工智能創新發展試驗區建設工作指引》提出將人工智能與實體經濟深度融合的發展方向。

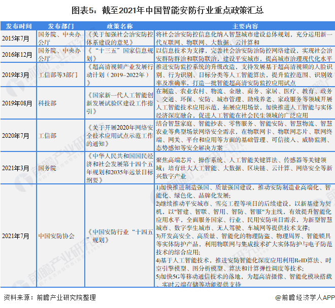
行業政策背景:政策加持,培育壯大新興數字產業
2015年以來,國務院、科技部等發布了安防智能化相關政策,主要政策內容圍繞完善社會治安防治防控網絡建設領域。
近年來,物聯網及人工智能產業迅速發展,傳統安防向智能化方向轉型。2020年,工信部發布了《關于開展2020年網絡安全技術應用試點示范工作的通知》,提出結合智慧家庭、智能抄表、零售服務、智能安防、智慧物流、智慧農業等典型場景網絡安全需求,在物聯網卡、物聯網芯片、聯網終端、網關、平臺和應用等方面的基礎管理、可信接入、威脅監測、態勢感知等安全解決方案。

行業發展現狀
1、行業整體情況:安防行業產值與智能化滲透率提高推升智能安防行業市場規模
在大數據、人工智能等技術的帶動下,安防正在向城市化、綜合化、主動安防方向發展,智能安防已經成為當前發展的主流趨勢。計算機視覺已經廣泛應用于飛機場、火車站等公共場合,在大規模視頻監控系統中可實現實時抓拍人臉、布控報警、屬性識別、統計分析、重點人員軌跡還原等功能,并做出及時有效的智能預警。且對于抓獲有作案前科慣犯幫助很大,目前多應用于公安事前、事中、事后敏感人員布控、失蹤人員查找等。隨著智能安防在各個領域的深化應用,其市場規模不斷增加。
根據中安網《2020年中國安防行業調查報告》,2020年我國安防行業總產值為8510億元(其中安防產品總產值約為2600億元),根據2020年我國智能安防滲透率為6%測算,2020年我國智能安防市場規模約為511億元,2013-2020年市場規模年復合增長率達26%。

——智能門鎖產業轉向多維度、綜合性、精細化的發展方式
門禁系統是對出入口通道進行管制的系統,是在傳統的門鎖基礎上發展而來的。近年來,隨著感應卡技術,生物識別技術、物聯網技術的進步,為日漸傳統日漸衰退的門禁市場注入了發展動力,目前市場上出現了感應卡式門禁系統,指紋門禁系統,虹膜門禁系統,面部識別門禁系統,亂序鍵盤門禁系統等各種技術的系統,它們在安全性,方便性,易管理性等方面都各有特長,門禁系統的應用領域也越來越廣。
2015-2018年,在政府部門的政策支持以及人工智能技術的快速發展下,我國智能門鎖行業得到快速的發展。2019年,受智能門鎖安全問題越來越突出影響,我國智能門鎖的產、銷量下降至1400萬套。據洛圖科技調研數據,2020年中國智能門鎖銷量為1640萬套,同比增長幅度為17%。智能門鎖產業格局從粗放式簡單競爭,開始轉向從品牌、產品、質量、服務、渠道等多維度、綜合性、精細化的發展方式。

注:2015-2018年數據來自《中國智能鎖應用與產業白皮書》。
——“智慧城市”建設背景下智能聯網防盜報警系統受到市場青睞
當前防盜報警系統發展的市場環境總體來說態勢良好。這從國家公布“智慧城市”名單就可以看出,未來安防市場的發展,不僅僅是既定原有商戶和政府企事業單位,更是向民用報警聯網運營伸出了橄欖枝。近年來,隨著防盜報警應用領域不斷擴大,且“智慧城市”建設帶動了防盜報警系統技術升級,智能聯網的防盜報警系統受到市場青睞。
據中安網數據顯示,2020年我國安防行業總產值8510億元,其中安防產品總產值約為2600億元,結合防盜報警系統產值占安防產品總產值12%左右,根據我國智能防盜報警系統滲透率在10%左右測算,得出2020年我國智能防盜報警系統產值約為31億元。

——圖像處理、模式識別、計算機視覺技術等技術聯合推動,智能視頻監控行業較快發展
近年來,中國視頻監控市場受平安城市建設,北京奧運會、上海世博會、廣州亞運會、深圳大運會等安保項目以及各行業視頻監控需求快速增長等因素的刺激和拉動,取得了快速發展,2017年我國已經成為全球最主要的視頻監控市場和世界最大的視頻監控產品制造地。
智能視頻監控方面,近年來,受圖像處理、模式識別、計算機視覺技術、互聯網傳輸技術以及大數據分析技術的聯合推動,智能視頻監控行業取得了較快的發展。2019年,中國視頻監控市場規模為1259億元,而目前我國智能視頻監控的滲透率約為1.5%,估算2019年我國智能視頻監控市場規模為18億元,2013-2019年市場規模年復合增長率達到20%,初步估算2020年我國智能視頻監控市場規模約為21億元。

——樓宇對講系統的不斷升級,樓宇對講智能化滲透率不斷提高
隨著城市人口的持續增長,人民城市住房需求提升,從而推動了房地產的發展和國家保障房建設。而樓宇的增加,推動了樓宇市場的發展。
近年來,隨著居民生活水平的提高,居民住宅小區的管理越來越規范和嚴謹,居民對于樓宇對講系統的性能要求有所提升,不再局限于簡單的語音對講,而逐年向網絡化、可視化化發展。數據顯示,隨著樓宇對講系統的不斷升級,樓宇對講智能化滲透率不斷提高,目前滲透率在20%左右。2019年中國樓宇對講系統市場規模為154億元,由此得出2019年中國智能樓宇對講市場規模約為34億元,2013-2019年復合增長率為20%。據估算,2020年市場規模約為40億元左右。

2、下游應用情況:“平安城市”、“雪亮工程”、“智慧城市”等工程推動智能安防城市級應用
智能安防的終端應用劃分為城市級、行業級以及消費級。近年來,“平安城市”、“雪亮工程”、“智慧城市”等工程陸續開展,城市級應用約占智能安防市場份額的30%-40%。行業級方面,智能安防廣泛應用于公安、交通、金融、能源、文教衛等行業。消費級方面,智能安防產品應用推廣至社區、家庭,隨著安防系統成本的降低和智能化的推進,智能安防行業在民用市場的潛在需求較大。

行業競爭格局
1、區域競爭:代表性企業主要分布于珠三角、長三角以及北京等地區
從代表性企業分布情況來看,智能安防軟硬件及系統集成企業主要分布于珠三角、長三角以及北京等地區,運營服務商以廣東地區居多。

2、企業競爭:參與者包括傳統安防龍頭、人臉識別獨角獸以及運營服務商
目前,中國智能安防企業包括傳統安防龍頭海康威視、大華股份,人臉識別獨角獸依圖科技、云從科技、商湯科技、曠世科技,以及高新興、易華錄、佳都科技等智能安防運營服務商。
從注冊資本來看,海康威視、大華股份注冊資本在25億元以上,屬于第一梯隊;宇視科技(被千方科技收購)、蘇州科達、曠世科技、捷順科技等注冊資本在4-25億元,屬于第二梯隊;其他企業屬于第三梯隊。

——視頻監控市場份額較大企業為海康威視、大華股份
從細分市場來看,根據Omdia數據,2020年,中國視頻監控市場份額較大的企業分別為海康威視、大華股份,市場份額占比分別達36%與28%,其余企業市場份額合計為36%。
——智能門鎖互聯網品牌關注度較高
目前智能門鎖品牌主要分為三類:專業品牌、互聯網品牌、家電企業跨界品牌。專業品牌包括:德施曼、海貝斯、耶魯、匯泰龍等;互聯網品牌包括:云丁科技、果加、云柚科技、掌門之星等;家電跨界品牌包括:三星、飛利浦、美的、海爾、創維等。
根據《2020智能門鎖ZDC調研報告》,互聯網品牌和跨界品牌的關注度比專業品牌更高:鹿客和米家聯手占據市場半數的關注度;其次則是知名的跨界品牌三星,占據了5%的比例;德施曼和凱迪仕作為專業門鎖代表聯手砍下7.2%的關注;果加憑借著租房市場的深度合作也占據了4.2%的關注。
由此發現,智能家居互聯網品牌品牌之間的競爭已經從產品技術競爭提升為產品生態競爭,從單品競爭演變為平臺競爭。人們的關注點已經不再是單品能夠帶來的改變,而是大局的革新。
——房地產開發商首選率較高樓宇對講品牌為狄耐克、立林
根據2020年500強開發商首選供應商榜單,廈門狄耐克、廈門立林、安居寶、福建冠林、麥馳物聯、視得安羅格朗品牌首選率較高。

行業發展前景及趨勢預測
1、預計行業將呈前端化、云端化、平臺化、行業化發展趨勢
2015年以來,安防行業逐漸向智能化方向發展,智能安防產品與服務的供應類型在滿足消費者不斷提升的需求方面存在發展空間,預計智能安防行業將呈現前端化、云端化、平臺化以及行業化趨勢:
目前,許多廠商推出了智能IPC、智能DVR和智能NVR,將一些簡單通用的智能移植到前端設備中。智能算法在前端設備上實現的優勢在于組網靈活,延時低,成本低,也減輕了一部分后端分析的壓力,為大規模部署提供了可能。
同時,已有的智能化產品大多是將多種智能功能固化在某一類硬件中,每臺硬件設備提供一種或有限的幾種智能化服務,云端會根據客戶的需要(功能、路數等)提供服務,實現資源按需分配,最大化地滿足客戶需求和提高資源利用率。
此外,每個安防廠商在推進自己的智能化解決方案時,越來越多地需要對軟件平臺極其配套的硬件設備的整合,整合方案的兼容性,安防監控的應用類型將越來越清晰,其技術標準,開發接口等將越來越趨于統一。
由于智能化解決的是行業客戶在業務應用中存在的問題,廠家將從行業出發,定位目標行業和細分市場,確定發展方向。

2、安防行業由數字化、網絡化向智能化發展 預計至2026年行業市場規模達2045億元
經過多年的高速發展,安防已經發展成為一個龐大的產業。在經歷了數字化、網絡化發展后,安防行業未來將向智能化深度發展,智能安防市場規模也將持續增長,2013-2020年,我國智能安防市場規模的年復合增長率達26%,據此增長率,預計至2026年,市場規模有望達2045億元。
